DIAGRAMA DE SEQÜÈNCIA
El pas següent és desenvolupar un diagrama de seqüència molt simple, que ajudi a completar i estructurar-ne l'abast, però que a més té altres aplicacions sobre la futura planificació del projecte molt potents.
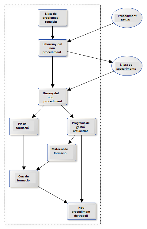
El diagrama de seqüència simplement mostra els productes i només els productes (mai treball o activitats), en l'ordre en el qual hauria de crear-se el projecte.

Per comprovar si el diagrama està ben fet, duim a terme una comprovació des del final cap al principi.
- Per cada fletxa, cal comprovar que estiguem segurs de no poder començar el producte següent abans d'acabar el precedent.
- Per cada producte ca demanar-se si, a més del producte precedent, es necessita algun altre producte que no tengui fletxa o un que no estigui en la llista de productes.
En el nostre exemple hem descobert que per dur a terme el curs de formació necessitam el producte «Material de formació» amb les pantalles del programa de gestió actualitzat, el «Procediment actual» que ja existeix, i la «Llista de suggeriments» al lliurable de l'esborrany del nou procediment, que elabora la gent del departament. Els productes externs s'identifiquen en el diagrama amb un símbol diferent:

El nombre de productes en el diagrama no hauria de superar els 20 o 30. Amb un nombre més alt el diagrama es complica massa i perd la seva utilitat. En un projecte petit hi ha marge per entrar més en detall; en un de gran, es combinen els productes per mostrar menys detall.
A banda de servir per completar la llista de productes, altres aplicacions del diagrama de seqüència en la futura planificació són:
- L'estructura de desglossament del treball (EDT), com es veurà a continuació.
- El cronograma.
- L'ordre en què s'han de generar els lliurables, de manera que es comença per planificar les activitats i les tasques que permeten construir els primers lliurables.
- Les dependències entre lliurables permeten deduir les dependències entre les tasques que duen al seu lliurament.
- Identificació de riscs: aquells productes que provenen de l'exterior del projecte corren un risc més gran en no poder controlar-los, ja venguin de personal intern o d'altres proveïdors o projectes.
- Punts de control: es poden crear colls d'ampolla en el flux per crear un punt de control; per exemple, una prova de concepte en què segons el resultat es decideix si el projecte és viable tècnicament o no, cas en què es cancel·la o es replanifica. Es representa en la figura següent amb un element identificat com a POC.
- Informes de progrés de l'abast, en què es representa amb diferent color els productes lliurats (verd), els que estan en curs (taronja) i els que no s'han començat (color clar).

