Planificació estratègica amb mapa mental
En un entorn canviant, com l'actual, s'han de considerar altres possibles processos de desenvolupament estratègic, com per exemple el duit a terme amb l'eina del mapa mental. Aquest mètode permet en poc temps, a través d'un equip monitoritzat, desenvolupar una primera versió del pla estratègic d'una organització, utilitzant una de les múltiples eines en línia per fer mapes mentals.
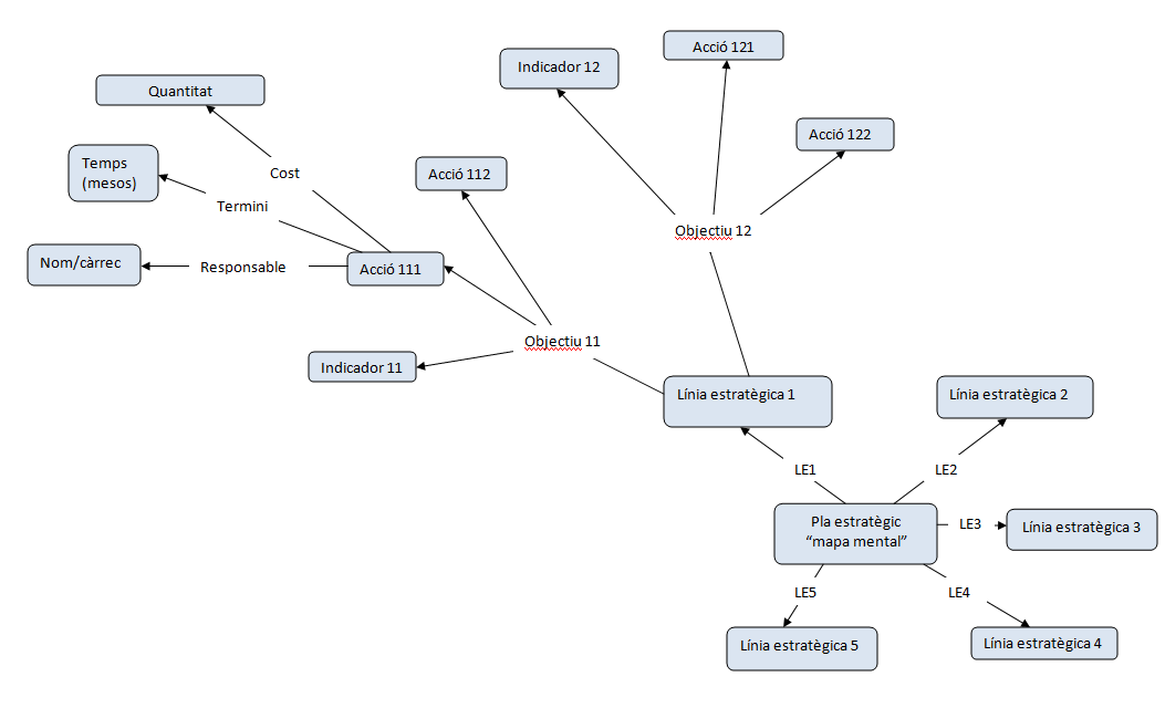
Com s'aprecia en la figura següent, s'exploten les diferents línies estratègiques, després d'una anàlisi prèvia de l'equip, que pot ser per exemple a través de l'eina DAFO vista anteriorment. Cada línia estratègica pot tenir diversos objectius i cada un d'aquests amb un indicador que en permeti el seguiment i les accions que serveixin per assolir-lo.
D'aquesta manera tan visual, l'equip va construint el mapa mental de l'estratègia de l'organització, i s'implica en la seva posada en marxa, ja que per cada acció s'ha d'indicar qui se'n responsabilitza, quan estarà executada i quins costs són necessaris. En la figura s'ha identificat com a exemple el desplegament en l'objectiu 11, però hauria de dur-se a terme en tots els objectius de la mateixa manera. Cada acció es tradueix en un projecte a desenvolupar per al compliment de l'objectiu estratègic.

Un mapa mental és un diagrama utilitzat per representar paraules, idees, tasques o altres conceptes lligats i disposats radialment al voltant d'una paraula clau o d'una idea central. El mapa mental potencia la capacitat cognitiva de la persona que l'utilitza, i per tant el seu coneixement i la seva experiència. En el cas d'utilitzar-lo en equip, en potencia la capacitat cognitiva.
En el moment en què una organització defineix la seva estratègia futura, arribant a proposar accions concretes per desenvolupar-la, d'alguna manera està duent a terme un canvi de rumb. En molts casos, aquest canvi de rumb convé gestionar-lo.