Procés de planificació estratègica
L'entorn ha canviat, però l'únic que potser pot garantir-se avui és precisament que no deixa de canviar. Aquesta situació s'explica molt bé amb el concepte VUCA: prové de la Universitat de l'Armada Nord-americana, per descriure la volatilitat, la incertesa (uncertain), la complexitat i l'ambigüitat del món, resultat dels atacs terroristes de l'11-S i altres esdeveniments de principis del nou mil·lenni.
Sens dubte és un concepte que ens pot ajudar a entendre quina és la clau de les organitzacions, i també les públiques, per millorar i créixer, tenint en compte que els ràpids canvis en l'entorn són continus i es mantindran. Canvis inevitables i impredictibles que no seguiran un camí determinat.
En aquest entorn, incorporar a una organització el procés de gestió de projectes ha de ser una decisió clau per poder gestionar-la d'una manera eficaç. És una decisió estratègica.
Quan es crea o es renova una entitat pública, per regla general es defineix una missió, però es deixa de banda la visió i els objectius operatius anuals i mesurables. Són conceptes importants per iniciar l'activada d'una manera eficaç, però d'altra banda el que ocorre amb el temps és que aquests objectius d'inici de l'activitat es desvirtuen pel lògic esdevenir del temps i els canvis de l'entorn que els afecten, i més encara si tenim en compte l'entorn VUCA.
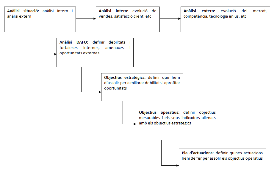
El procés de planificació estratègica prova d'estandarditzar, d'establir, el mètode sistemàtic que permeti analitzar l'entorn i els resultats interns de l'organització, i amb això anar planificant nous objectius a seguir, amb la visió posada especialment en els clients actuals i potencials i les seves necessitats i expectatives, tal com s'indica en l'esquema següent.

A continuació explicarem el procés de planificació estratègica.